ADXL213是一款完整的低成本、低功耗、双轴加速度计 , 提供经过信号调理、占空比调制的输出 , 所有功能均集成于一个单芯片IC中 。 该器件的满量程加速度测量范围为 ±1.2 g ((典型值) , 既可以测量动态加速度(例如振动) , 也可以测量静态加速度(例如重力)。
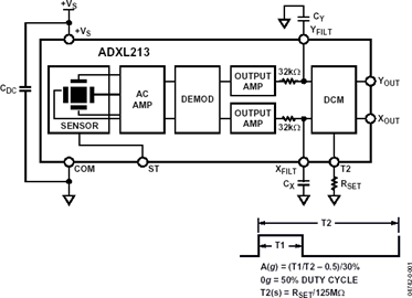
输出为数字信号 , 其占空比(脉冲宽度与周期之比)与加速度成比例(30%/g) 。 占空比输出可以直接通过微控制器测量,无需模数转换器或胶连逻辑。
该器件使用创新的设计技术 , 可确保高零偏稳定性(典型值优于 0.25 mg/°C)以及严格的灵敏度稳定性(典型值优于50 ppm/°C)。
典型本底噪声为160 μg/√,因而在倾斜检测应用中,可以利用窄带宽(<60 Hz)解析1 mg (0.06°倾斜)以下的信号。
用户使用XFILT 和 YFILT引脚上的电容 CX 和 CYM 选择该加速度计的带宽。根据应用需要,可以选择0.5 Hz至250 Hz范围内的带宽。
ADXL213提供5mm × 5mm × 2mm、8引脚密封LCC封装。

在单芯片IC上实现双轴加速度计
5 mm × 5 mm × 2 mm LCC 封装
分辨率:1 mg (60 Hz)
低功耗: 700 µA ( Vs=5 V,典型值)
高零偏稳定性
高灵敏度精度
脉冲宽度调制的数字输出
X轴和Y轴对齐精度:0.1°(典型值)
利用单个电容调整带宽
单电源供电
抗冲击能力:3500 g
汽车倾斜报警
数据投影仪
导航
平台稳定/调平
警报器和运动检测器
高精度双轴倾斜检测